2025届
2024届
2023届
2022届
建筑学院
土木学院
环境学院
建科学院
材料学院
管理学院
机电学院
冶金学院
信控学院
艺术学院
理学院
文学院
资源学院
公管学院
化工学院
体育学院
城交院
安德学院
建筑学院
土木学院
环境学院
建科学院
材料学院
管理学院
机电学院
冶金学院
信控学院
艺术学院
理学院
文学院
资源学院
公管学院
化工学院
体育学院
城交院
安德学院
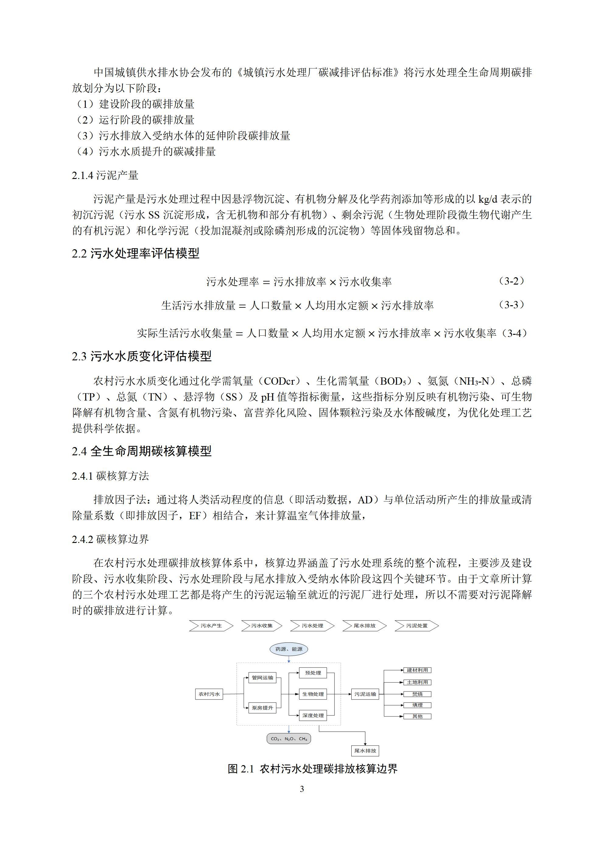
安德学院
当前位置:
首页
>>
2025届
>>
安德学院
不同治理模式下农村污水治理生态环境效益评估 ——以陕西渭南市农村为例
学生姓名: 杜悦 指导教师:
侯彩霞
上一条:排水管道CCTV检测机器人设计