2025届
2024届
2023届
2022届
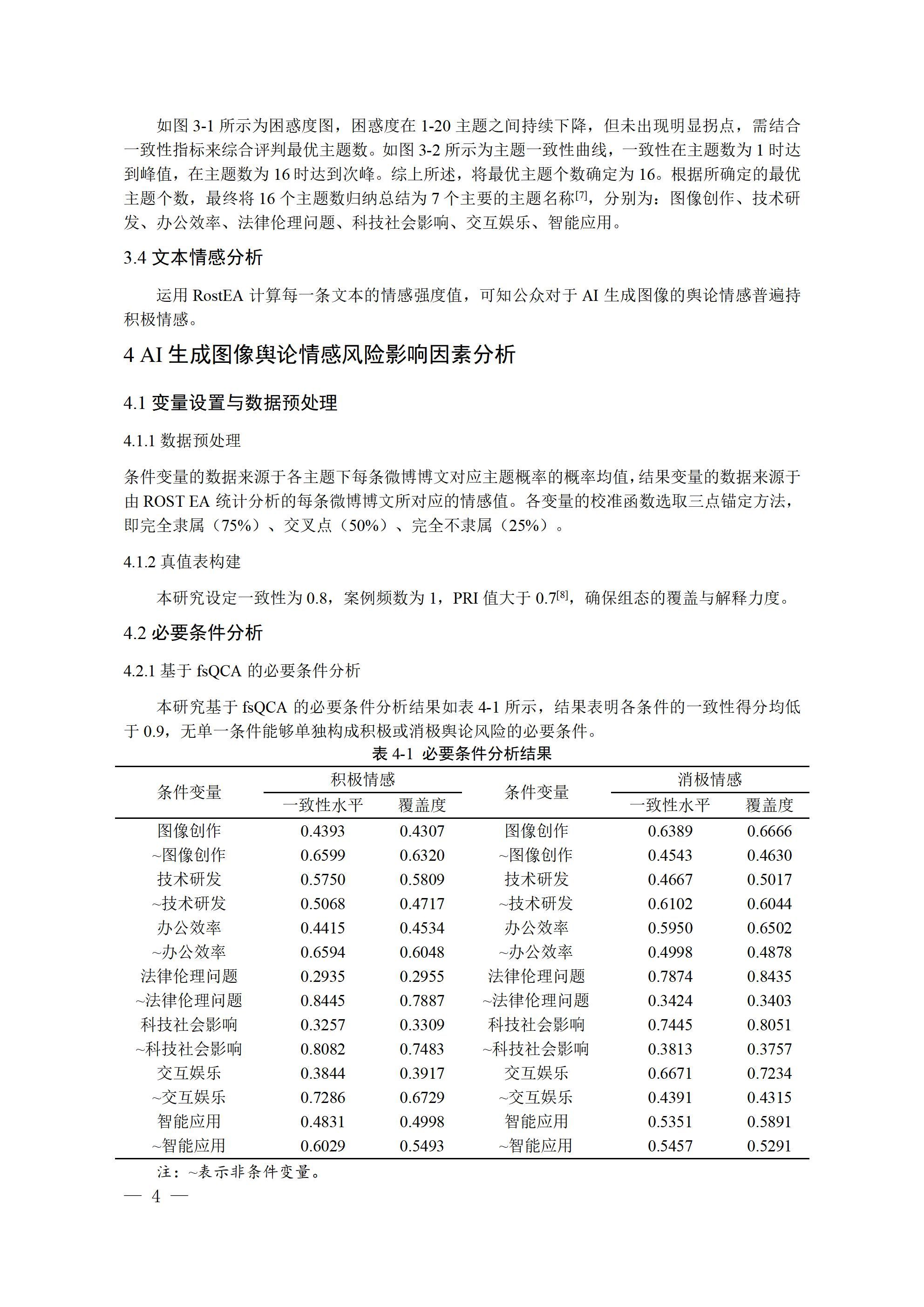
建筑学院
土木学院
环境学院
建科学院
材料学院
管理学院
机电学院
冶金学院
信控学院
艺术学院
理学院
文学院
资源学院
公管学院
化工学院
体育学院
城交院
安德学院
建筑学院
土木学院
环境学院
建科学院
材料学院
管理学院
机电学院
冶金学院
信控学院
艺术学院
理学院
文学院
资源学院
公管学院
化工学院
体育学院
城交院
安德学院
公管学院
当前位置:
首页
>>
2025届
>>
公管学院
基于媒介可供性理论的AI生成图像舆论风险感知 与影响因素研究
学生姓名: 梁子涵 指导教师:
袁丹
下一条:陕西数字经济对进出口贸易高质量发展的影响研究