2025届
2024届
2023届
2022届
建筑学院
土木学院
环境学院
建科学院
材料学院
管理学院
机电学院
冶金学院
信控学院
艺术学院
理学院
文学院
资源学院
公管学院
化工学院
体育学院
城交院
安德学院
建筑学院
土木学院
环境学院
建科学院
材料学院
管理学院
机电学院
冶金学院
信控学院
艺术学院
理学院
文学院
资源学院
公管学院
化工学院
体育学院
城交院
安德学院
艺术学院
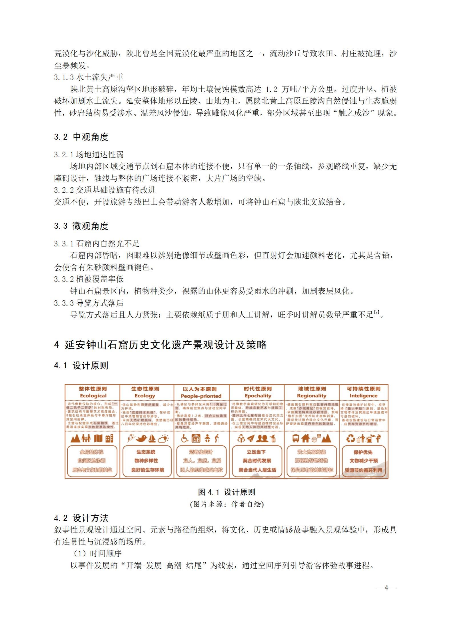
当前位置:
首页
>>
2025届
>>
艺术学院
延安钟山石窟历史文化遗产周边环境设计
学生姓名: 常佳怡 指导教师:
张斌
上一条:敦煌元素在当代工笔画中的解析重构
下一条:李家峪村枣耕文化与阡陌疗愈农庄更新设计