2025届
2024届
2023届
2022届
建筑学院
土木学院
环境学院
建科学院
材料学院
管理学院
机电学院
冶金学院
信控学院
艺术学院
理学院
文学院
资源学院
公管学院
化工学院
体育学院
城交院
安德学院
建筑学院
土木学院
环境学院
建科学院
材料学院
管理学院
机电学院
冶金学院
信控学院
艺术学院
理学院
文学院
资源学院
公管学院
化工学院
体育学院
城交院
安德学院
冶金学院
当前位置:
首页
>>
2025届
>>
冶金学院
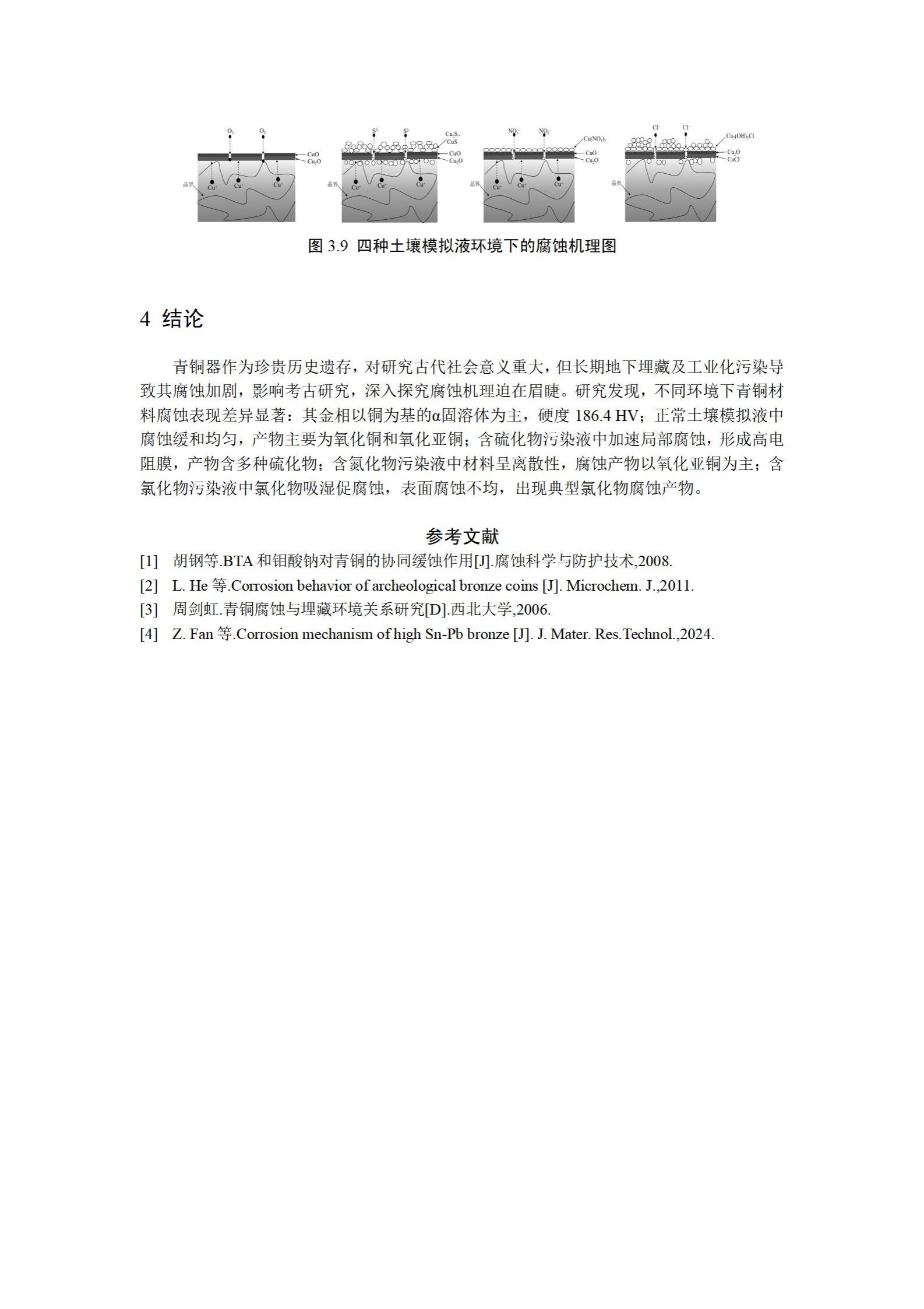
青铜器典型环境下的腐蚀行为研究
学生姓名: 李国阳 指导教师:
胡平
上一条:热处理工艺对3D打印铁铝基复合材料组织和性能的影响
下一条:Al合金化对Fe40Mn20Co20Cr15Si5组织与力学性能影响研究