2025届
2024届
2023届
2022届
建筑学院
土木学院
环境学院
建科学院
材料学院
管理学院
机电学院
冶金学院
信控学院
艺术学院
理学院
文学院
资源学院
公管学院
化工学院
体育学院
安德学院
建筑学院
土木学院
环境学院
建科学院
材料学院
管理学院
机电学院
冶金学院
信控学院
艺术学院
理学院
文学院
资源学院
公管学院
化工学院
体育学院
城交院
安德学院
材料学院
当前位置:
首页
>>
2025届
>>
材料学院
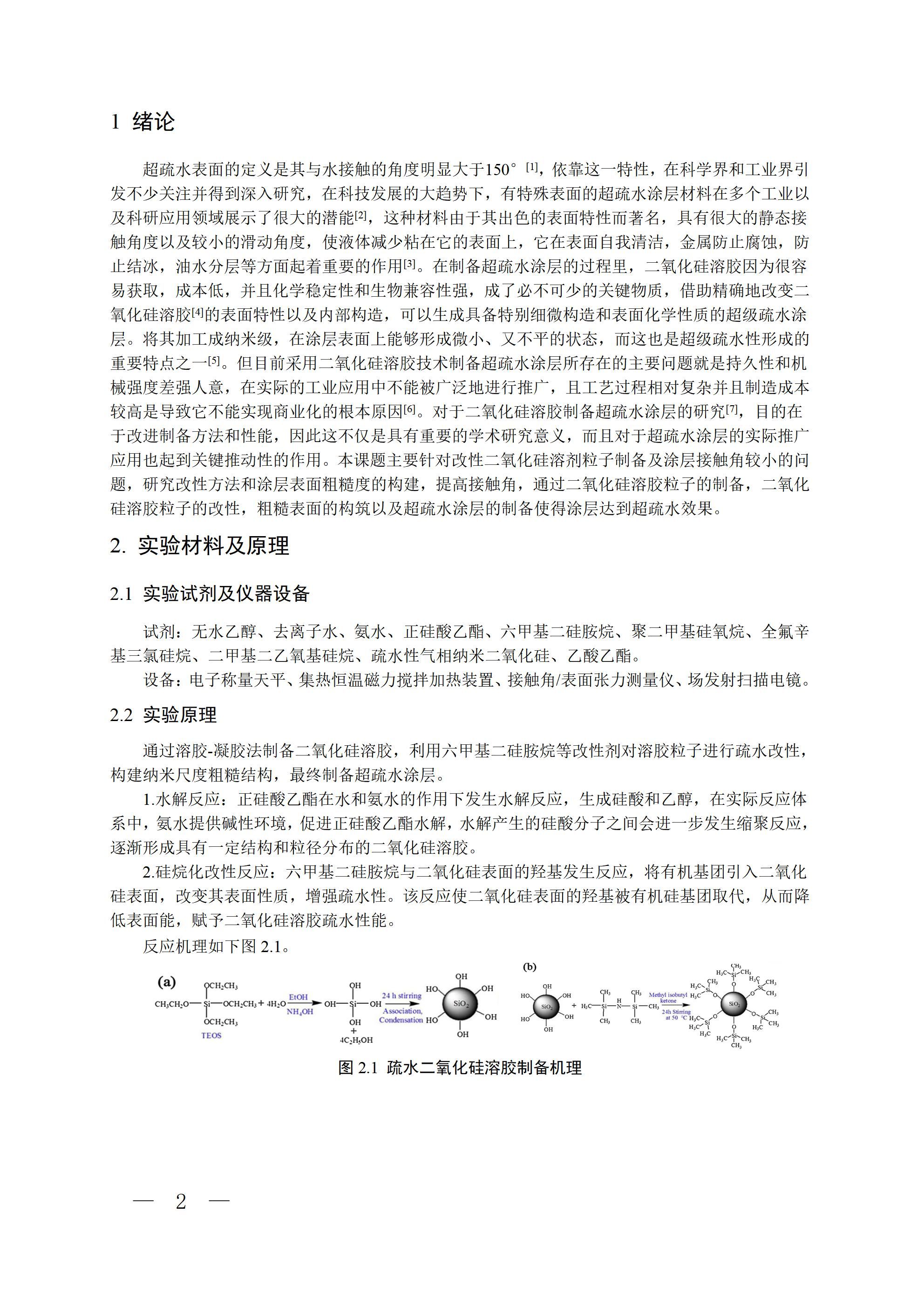
二氧化硅溶胶粒子的改性及超疏水涂层的制备研究
学生姓名: 刘琦 指导教师:
李玉祥
上一条:疏水组分对水泥基修补砂浆基本性能的影响规律及机理研究
下一条:无机层状材料引入对于玻璃纤维增强尼龙复合材料 吸波性能的影响