2025届
2024届
2023届
2022届
建筑学院
土木学院
环境学院
建科学院
材料学院
管理学院
机电学院
冶金学院
信控学院
艺术学院
理学院
文学院
资源学院
公管学院
化工学院
体育学院
城交院
安德学院
建筑学院
土木学院
环境学院
建科学院
材料学院
管理学院
机电学院
冶金学院
信控学院
艺术学院
理学院
文学院
资源学院
公管学院
化工学院
体育学院
城交院
安德学院
环境学院
当前位置:
首页
>>
2025届
>>
环境学院
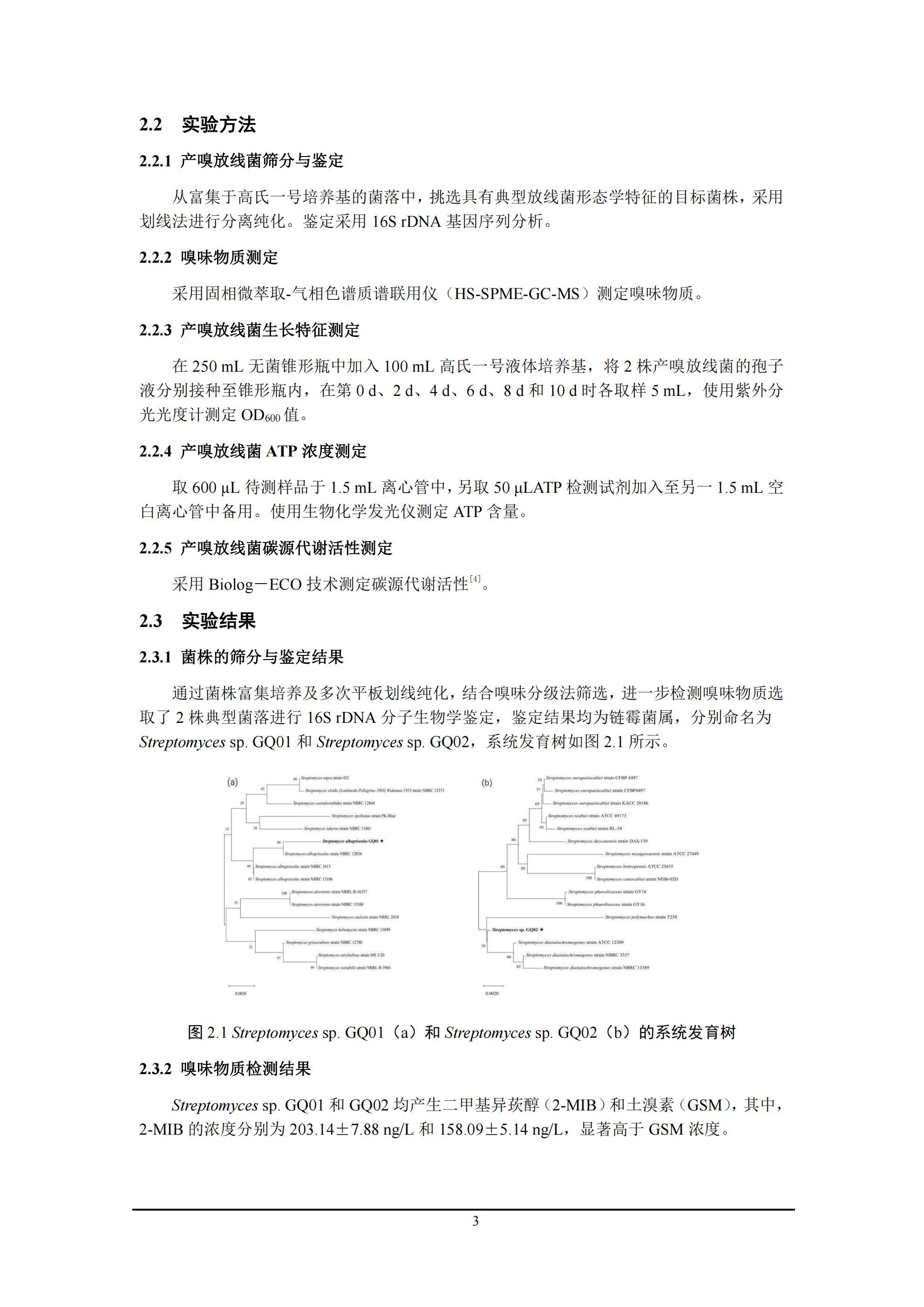
水源水库产嗅放线菌与小球藻共培养特性研究
学生姓名: 高茜 指导教师:
陈胜男
下一条:西安市王家坡给水工程设计